NEWS:

Brak zdjęcia autora artykułu Aneta Strachecka, Martyna Walerowicz

Układ endokrynowy

Oto jeden z najbardziej zagadkowych układów organizmu pszczoły i nie tylko jej. Dość powiedzieć, że ludzkie ciała są jednymi z najlepiej poznanych, a wciąż nasz system endokrynowy (zwany również hormonalnym) skrywa przed naukowcami wiele tajemnic. Nie inaczej jest w przypadku naszych ulubionych owadów.

Anatomia pszczoły
Fot. Grzegorz Kosek

Hormony najlepiej zdefiniować jako chemiczne nośniki informacji odpowiadające za regulowanie i koordynowanie procesów biochemicznych w komórkach. Kiedyś mówiono, że są to wyłącznie „aktywne biologicznie substancje uwalniane na drodze wydzielania wewnętrznego”, ale jak pokazały badania, nie wszystkie hormony muszą być wysyłane na zewnątrz komórki, by na nią działać, np. mogą pracować bezpośrednio w ich wnętrzu, gdzie też zostały wytworzone (hormony intrakrynne). Ponadto niekoniecznie będą transportowane do innych miejsc ciała, jak hormony parakrynne, które są przekazywane bezpośrednio między sąsiadującymi komórkami, bez udziału krwi czy hemolimfy.

U owadów istnieją dwie główne klasy hormonów:

1. hormony prawdziwe wytwarzane przez gruczoły nabłonkowe i należące do ekdysteroidów lub hormonów młodzieńczych zwanych juwenilnymi. Odgrywają one kluczową rolę podczas witelogenezy, rozmnażania i rozwoju jajników owadów. Są również zaangażowane w regulację metabolizmu energetycznego i różnicowanie kast;

2. hormony neuropeptydowe wytwarzane przez komórki neurosekrecyjne. Hormony tej klasy regulują reakcje biochemiczne (fizjologiczne), rozwojowe i behawioralne owadów.

Hormony produkowane są w małych ilościach, ale to wystarcza, by mieć ogromny wpływ na komórki. Mogą wpływać na nie stymulująco lub hamująco. Niektóre hormony nie działają tylko na jeden rodzaj komórek, lecz na wiele różnych typów.

zablokowane [...] - część treści ukryta, w całości dostępna tylko dla zalogowanych e-Prenumeratorów
Anatomia pszczoły
Fot. Roman Dudzik

Hormony dorosłej pszczoły

Peptydy – wiele z nich to zarówno hormony, jak i neurotransmitery (zwane też neuropeptydami – związkami biorącymi udział w przekazywaniu informacji nerwowej). Część z nich wykazuje działanie plejotropowe (czyli mające działanie dodatkowe, które nie wynika z ich głównej funkcji). Są też neuromodulatorami, czyli substancjami biologicznie czynnymi, mającymi cechy zbliżone do neuroprzekaźników. Peptydy, które wykryto w jednym gatunku zwierzęcia (niekoniecznie owada), mogą mieć całkiem inne funkcje u drugiego.

Peptydy są krótkołańcuchowymi białkami składającymi się z od pięciu do kilku tuzinów aminokwasów. Niektóre neuropeptydy tworzą dimery (połączenie dwóch identycznych peptydów). Są pogrupowane w bardzo dużo rodzin, których jednak nie będziemy omawiać, ze względu na zdrowie psychiczne czytelnika. Każdemu peptydowi odpowiada w komórce konkretny receptor, który na niego reaguje.

zablokowane [...] - część treści ukryta, w całości dostępna tylko dla zalogowanych e-Prenumeratorów

Hormon koncentrujący czerwony pigment

Neuropeptydem jest hormon koncentrujący czerwony pigment w chromatoforach1, czyli Red Pigment Concentrating Hormone. Znajduje się on m.in. w ciałach krewetek, skąd był wyizolowany po raz pierwszy. Podobny peptyd znaleziono u pszczół miodnych, jednak jego dokładne działanie w ich organizmach nie jest znane, ale np. u szarańczy homolog tego związku zwiększa ilość trehalozy i (lub) lipidów w hemolimfie.

zablokowane [...] - część treści ukryta, w całości dostępna tylko dla zalogowanych e-Prenumeratorów

Proktolina

Ważnym neuropeptydem (neurohormonem) jest też proktolina. Jest to pierwszy neuropeptyd wyizolowany z ciał owadów (a dokładniej z ciała karaczana Periplaneta americana). Proktolina jest wysoce konserwatywnym pentapeptydem (w skrócie: RYLPT) o następującym składzie aminokwasowym: arginina, tyrozyna, leucyna, prolina, tryptofan. Proktolina działa poprzez receptor sprzężony z białkiem G (białko charakteryzujące się aktywnością GTP-azy, czyli katalizujące hydrolizę GTP do GDP), aby wywoływać aktywność miotropową (wzrost tempa syntezy białek poprzez interakcje z receptorami androgenowymi). W genomie A. mellifera nie zidentyfikowano żadnego genu proktoliny i wszystkie badania nad tym neuropeptydem dotyczą dróg podawania i jego wykorzystania w rodzinach pszczelich. W 2003 r. Miranda i in. wykazali, że wstrzyknięcie hormonu w ciało matki powodowało m.in. że składała ona znacznie częściej dwa jaja do komórki niż grupa kontrolna. Prawdopodobnie proktolina wpływa na syntezę witelogeniny, co wykazano u innych gatunków owadów.

zablokowane [...] - część treści ukryta, w całości dostępna tylko dla zalogowanych e-Prenumeratorów

Tachykininy

Peptydy te są plejotropowe. U owadów stymulują np. skurcze jelit, serca czy jajowodów. U pszczół miodnych opisano dziewięć tachykinin. Każda z nich może mieć całkiem inne zadania, albo dlatego, że są syntezowane w różnych neuronach, albo dlatego że aktywują różne rodzaje receptorów i (lub) komórek. U pszczół miodnych tachykininy są wydzielane przez ciała grzybkowate (ale znaleziono je także w płacie węchowym i innych miejscach mózgu), a poziomy tych związków są podobne u wszystkich trzech kast. Tachykininy pszczół aktywują specyficznie receptor tachykinin, wywołując wewnątrzkomórkową akumulację cAMP, mobilizację jonów Ca2+ i fosforylację kinazy regulowanej sygnałami zewnątrzkomórkowymi (ERK). Kinaza ERK łączy sygnalizację tachykinin również ze szlakiem sygnalizacji insuliny i insulinopodobnym (IIS). Czyli IIS jest kontrolowany przez neuropeptydy za pośrednictwem ERK, który wiąże się z tachykininami i w ten sposób reguluje podział pracy oparty na wieku robotnic oraz wpływa na czas ich dojrzewania behawioralnego. Wykazano, że poziom tachykinin jest znacząco wyższy u zbieraczek w porównaniu z karmicielkami.

Anatomia pszczoły
Fot. Roman Dudzik

Dalsze analizy wykazały, że hormony z tej grupy są związane u pszczoły miodnej (oprócz wpływu na specjalizację pracy) również z rozpoczęciem lotów po pożytek i innymi zachowaniami socjalnymi, o czym piszemy dalej. Ponadto, peptydy związane z tachykininą są zaangażowane w kontrolę agresji i opiekę nad czerwiem. Niezwykle interesującym zagadnieniem jest układ sprzężeń tachykinin u pszczoły miodnej versus tachykininy i natalizyny u V. destructor. Pszczele tachykininy są aktywowane przez różne ligandy3, w tym dwie formy natalizyny (ang. natalisin, NTL) V. destructor. Ponadto, peptydy z C-końcowym motywem o skrócie FWxxRamid są wysoce specyficzne wobec tachykinin roztocza. Motyw ten może służyć jako sekwencja startowa do projektowania agonisty specyficznego dla tachykinin V. destructor i tym samym do unieszkodliwiania tego pasożyta. Jednak mimo tylu danych naukowcy zgadzają się, że w kwestii tachykinin jest jeszcze wiele do odkrycia.

Peptydy insulinopodobne

Pszczoły miodne wytwarzają peptydy insulinopodobne, które odgrywają znaczącą rolę w regulacji metabolizmu, wzroście i rozwoju, reprodukcji, odporności na stres, długości życia i starzeniu się. Służą ciału jak hormony, neurotransmitery i czynniki wzrostu. Peptydy te są kodowane przez wiele genów, które ulegają ekspresji w układzie nerwowym, w jelicie środkowym, gruczołach ślinowych i ciele tłuszczowym. Pod wieloma względami proces kontroli pożywiania się owada jest podobny do tego, który zachodzi w organizmie ssaka: podczas pobierania dużych ilości pożywienia, z komórek różnych części ciała wyrzucane są peptydy insulinopodobne. U pszczół ten rodzaj peptydów wpływa na wydzielanie hormonu juwenilnego (o jego roli przeczytacie w dalszej części tego rozdziału). Mleczko pszczele wywołuje uwalnianie peptydów insulinopodobnych w larwach królowych. Natomiast u robotnic „komunikacja” za pomocą peptydów insulinopodobnych wydaje się być odwrócona: karmicielki mają w ciałach wyższy poziom składników pokarmowych, ale to furażerki wydzielają więcej peptydów insulinopodobnych. Rzeczywiście wstrzymywanie szlaku rapamycyny4 związanego z peptydami insulinopodobnymi u karmicielek powoduje, że później stają się one zbieraczkami, co wskazuje, że peptyd ten również odgrywa rolę w regulowaniu zachowań społecznych pszczół.

Inne peptydy

W ciele pszczół syntezowane są gigantyczne ilości związków, których nie sposób opisać wszystkich na łamach jednej książki. Na przykład w płacie węchowym mózgu pszczoły miodnej 35 neuronów wytwarza histaminę. Grupa zaledwie czterech neuronów wykazuje immunoreaktywność (zdolność do pobudzania reakcji immunologicznych) przeciwko neuropeptydowi SIFamide. U pszczół rola tego neurotransmitera nie jest znana, ale u much jest związany z zachowaniem seksualnym.

Anatomia pszczoły
Fot. user17512913 (freepik)

Aminy biogenne

W centralnym systemie nerwowym zarówno u kręgowców, jak i bezkręgowców, aminy biogenne kontrolują i regulują liczne mechanizmy, takie jak rytm dobowy, wydzielanie endokrynne, układ krążenia, a także uczenie się i zapamiętywanie. Pięć amin pierwszorzędowych uważa się za aminy biogenne u bezkręgowców i zalicza się do nich: histaminę (HA), serotoninę (5-HT), dopaminę (DA), tyraminę (TA) i oktopaminę (OA). Te małe związki organiczne są syntetyzowane z trzech różnych aminokwasów w jedno- lub wieloetapowych reakcjach enzymatycznych. Aminokwasy te to: tyrozyna, tryptofan i histydyna.

zablokowane [...] - część treści ukryta, w całości dostępna tylko dla zalogowanych e-Prenumeratorów

Dopamina

W ciele pszczoły miodnej można znaleźć kilka sławnych związków chemicznych, np. dopaminę, która ma różne funkcje zarówno u człowieka, jak i pszczoły: jest neurotransmiterem, neuromodulatorem i neurohormonem. Najprawdopodobniej produkowana jest w układzie nerwowym owadów. Neurony dopaminy w mózgu owadów znajdują się w odrębnych skupiskach, które rzutują na określone obszary mózgu, np. w ciałkach grzybkowatych. Dopamina jest zaangażowana w różne mechanizmy, takie jak lokomocja, pobudzenie, uczenie się i pamięć oraz podejmowanie decyzji. Wykazano korelację pozytywną5 między poziomem dopaminy w mózgu pszczoły a liczbą rureczek jajnikowych i średnicą spermateki – hormon ten wpływa więc na morfologię ciała pszczoły i bierze udział w determinacji kast. Więcej dopaminy w mózgu i hemolimfie mają matki pszczele niż robotnice. Królowe w przeciwieństwie do robotnic mają na żuwaczkach charakterystyczne nacięcia – to właśnie wyższy poziom dopaminy w ciałach matek pszczelich sprawia, że się pojawiają (lub jest kluczowym związkiem gwarantującym ich pojawienie się).

Ponadto w eksperymentach, w których zmuszano królowe do walki, zwycięskie owady miały wyższy poziom dopaminy niż te, które przegrały. Prawdopodobnie wysoki poziom tego hormonu, oprócz zwiększenia agresji królowych, podwyższa ich ruchliwość i pobudza do podjęcia lotu weselnego.

zablokowane [...] - część treści ukryta, w całości dostępna tylko dla zalogowanych e-Prenumeratorów

Jeśli robotnice karmią larwy sióstr większą ilością pokarmu (w naturalnych warunkach), to z takich larw mogą rozwinąć się samice o cechach pośrednich między robotnicami a matkami.

Anatomia pszczoły
To wysoki poziom dopaminy sprawia, że na żuwaczkach matki pojawiają się charakterystyczne nacięcia.
Autor: 2020 Sasaki, Harada, otwarty dostęp

Dopamina jest elementem systemu nagrody w mózgu pszczoły miodnej. Naukowcy przyglądnęli się temu związkowi, by zrozumieć, dlaczego robotnice tak ochoczo poświęcają energię dla wspólnego dobra rodziny i zbierają pokarm nie tylko dla siebie, lecz także dla reszty społeczności.

Mechanizm pragnienia (ang. wanting) jest skomplikowany i regulowany przez złożony proces neurobiologiczny, w którym ważną rolę odgrywa dopamina. Mózg produkuje ten hormon do momentu znalezienia i spożycia przez pszczołę wartościowego pokarmu. Oznacza to, że ten hormon ma działanie motywujące i odpowiada za to, że pszczoła chce nagrody, a nie, że ją lubi – czyli motywacja do szukania pokarmu jest uruchamiana zanim owad znajdzie nektar. Wcześniej uważano, że zwierzęta szukają wartościowego pokarmu, bo dopiero on powoduje wydzielenie nagradzającej mózg dopaminy (zakładano więc, że pokarm niejako je uzależnia).

zablokowane [...] - część treści ukryta, w całości dostępna tylko dla zalogowanych e-Prenumeratorów
Anatomia pszczoły
Wprowadzenie elektrody do mózgu pszczoły.
Autor: Jarriault i in. 2018, otwarty dostęp.

Oktopamina

Oktopamina to amina monofenolowa, która u owadów jest podobna do adrenaliny i noradrenaliny kręgowców pod względem etapów syntezy, enzymów oraz receptorów zaangażowanych w ich powstawanie i służy do ogólnego pobudzenia organizmu. Ponadto bierze udział w systemach motywacji, nagrody, nauki i modulacji funkcji motorycznych. Tym samym uczestniczy w procesach, które wymagają energii np. do lotu, zmiany napięcia mięśniowego, owulacji czy składania jaj. Jest też związana z apetytem. Naukowcy manipulowali poziomem trehalozy i oktopaminy u pszczół w różnym wieku i odkryli, że apetyt karmicielek i zbieraczek zwiększa się w wyniku wzrostu poziomu oktopaminy w mózgu. Efekt jest wzmocniony, jeśli poziom trehalozy (cukru) w hemolimfie się obniża. Antagonistą oktopaminy jest mianseryna, która blokuje receptory oktopaminy i serotoniny w mózgu pszczoły.

Oktopamina wiąże się z białkami błonowymi należącymi do nadrodziny receptorów sprzężonych z białkami G (GPCR). Te białka receptorowe mają motyw strukturalny złożony z siedmiu domen transbłonowych. Długość receptora oktopaminy w mózgu pszczoły wynosi 587 reszt aminokwasowych. Aktywacja receptorów może prowadzić do zmian stężenia wewnątrzkomórkowych wtórnych przekaźników, takich jak cykliczne nukleotydy (cykliczny AMP (cAMP) i cykliczny GMP), 1,4,5-trifosforan inozytolu i Ca2+.

Serotonina

W centralnym układzie nerwowym pszczół znajduje się bardzo dużo serotoniny. Jest ona zaangażowana w rozwój ciała pszczoły, rytm dobowy, zachowania agresywne, uczenie się, pamięć, modulowanie uderzeń serca i właściwości wydzielnicze. Jej ilość zwiększa się znacznie przy przemianie larwy w poczwarkę, a także wraz ze starzeniem się pszczoły – najwięcej mają jej zbieraczki.

zablokowane [...] - część treści ukryta, w całości dostępna tylko dla zalogowanych e-Prenumeratorów
Anatomia pszczoły
Gruczoł protorakalny jest tylko u larw i poczwarek pszczoły miodnej. Jego głównym zadaniem jest kontrolowanie linienia.
Autor: Vipin Baliga, Flickr. Licencja CC BY 2.0

Hormony steroidowe

Ekdysteroidy

Pierwszym opisanym hormonem pszczół był, odkryty przez Stefana Kopcia w 1927 r., hormon protorakotropowy (PTTH). Hormon ten jest produkowany ciele kardialnym larwy pszczoły. Pobudza on gruczoł pierwszosegmentowy (protorakalny) i prowadzi do wytworzenia ekdysteroidów. Ekdysteroidy to zbiorcza nazwa grupy związków, w skład których wchodzi główny hormon linienia, czyli ekdyzon, oraz jego homologi. O ich dokładnych zadaniach przeczytacie dalej, podobnie jak o hormonie juwenilnym, który powstrzymuje wydzielanie PTTH, co jest jednym z czynników determinujących długość żywienia się larw między linieniami.

Gruczoł pierwszosegmentowy (protorakalny) produkujący ekdysteroidy jest maleńki i kształtem przypomina liść a strukturą siateczkę. Jest przyczepiony do przewodu pokarmowego w miejscu rozpoczęcia jelita środkowego po stronie brzusznej przedtułowia larwy. Następnie gruczoł ten ulega degeneracji w stadium poczwarki, a jajniki są głównym narządem, który syntetyzuje ekdysteroidy niezbędne do dojrzewania oocytów u dorosłych samic. U pszczół robotnic cholesterol jest przekształcany w jajnikach do pośrednich ekdysteroidów, podczas gdy ekdyzon jest syntetyzowany i wydzielany głównie przez mózg i przekształcany w tym organie oraz w ciele tłuszczowym w 20-hydroksyekdyzon (20E).

zablokowane [...] - część treści ukryta, w całości dostępna tylko dla zalogowanych e-Prenumeratorów
Anatomia pszczoły
Fot. Roman Dudzik

Seskwiterpeny

Hormon juwenilny i hormony tropowe

Ciało kardialne (corpora cardiaca) i przyległe (corpora allata), o których pisałyśmy w rozdziale VI o układzie nerwowym pszczół, również wydzielają ważne dla pszczoły hormony. Oprócz opisanych w tamtym rozdziale funkcji magazynują i kontrolują wydzielanie neurohormonów.

Ciało kardialne ma dwa, łatwe do rozróżnienia płaty: wewnętrzny (magazynujący), gdzie znajdują się zakończenia komórek neurosekrecyjnych medialnych i lateralnych mózgu oraz zewnętrzny, stworzony z komórek wydzielniczych. Tak jak wspomniałyśmy, wydziela ono głównie hormon PTTH.

Pokrótce przypomnimy, że oprócz kontrolowania wydzielania ekdyzonu przez produkcję PTTH, ciało kardialne reguluje także zmiany koloru kutikuli, metabolizmu lipidów i węglowodanów. Kontroluje uwalnianie zapasów energetycznych zgromadzonych w ciele tłuszczowym. Ponadto wydziela hormony tropowe, które regulują działanie innych rodzajów hormonów.

U dorosłych robotnic ciało kardialne się powiększa, szczególnie przez pierwsze dni po wyjściu pszczoły z komórki. Gdy matka jest obecna w rodzinie, to ciało kardialne robotnic wzrasta ciągle i jednostajnie. Natomiast w gnieździe, w którym zabrakło matki, początkowy przyrost masy gruczołu szeregowej pszczoły jest osiągany znacznie szybciej, chociaż ostatecznie ciałko kardialne zmniejsza się po ok. tygodniu od wygryzienia.

zablokowane [...] - część treści ukryta, w całości dostępna tylko dla zalogowanych e-Prenumeratorów
Macro slow motion video of working bees on a honeycomb. Beekeeping and honey production image
Hormon juwenilny to jeden z elementów, który wpływa na zmianę zatrudnienia robotnicy z pracy wewnątrz ula do niebezpiecznej pracy zbieraczki.
Fot. aleksrybalko, freepik

Hormon juwenilny kontroluje zmiany zachodzące w ciele pszczoły, która podejmuje się nowych zadań (woszczarka, karmicielka, zbieraczka itd.). U młodych pszczół zawartość omawianego hormonu w hemolimfie jest niska. W tym czasie owady te zajmują się zadaniami związanymi z opieką nad czerwiem, bo ich gruczoły gardzielowe są bardzo dobrze wykształcone. Gdy pszczoła się starzeje, podejmuje ryzykowną pracę zbieraczki – wtedy poziom hormonu juwenilnego w jej ciele wzrasta. Jednocześnie hormon juwenilny nie tylko hamuje rozwój pęcherzyków jajnikowych pszczół robotnic, lecz również pomaga im zmienić profesję z wewnątrzulowej na zewnątrzulową. Ta zmiana jest związana z morfologicznymi i funkcjonalnymi przekształceniami w gruczołach wydzielniczych, zwłaszcza gardzielowych. Interesujące jest, że omawiany hormon najprawdopodobniej nie wpływa na „program rozwojowy” innego gruczołu wydzielania zewnętrznego, tj. woskowego.

Dorosłe robotnice, które przebywają w gnieździe pozbawionym matki, produkują więcej hormonu juwenilnego niż pszczoły w gnieździe z matką. Natomiast sama synteza hormonów nie jest związana z objętością gruczołów. Najprawdopodobniej to wydzielina gruczołu żuwaczkowego matki ogranicza syntezę hormonu juwenilnego u robotnic. Między innymi dlatego jajniki i jajowody robotnic się nie rozwijają, gdy królowa jest obecna. Sprawdzono to w prostym eksperymencie – ekstrakt pozyskany z gruczołu żuwaczkowego rozprowadzono na sztucznej pszczole, w obecności zamkniętych w klateczkach robotnic, które wcześniej odizolowano na jakiś czas od matki. Poziom hormonu juwenilnego w ich organizmach obniżył się do takiego jak u pszczół niepozbawionych królowej. Podobne rezultaty otrzymano, stosując syntetyczny kwas (E)-9-okso-2-dekonowy, główny składnik wydzieliny żuwaczkowej.

Anatomia pszczoły
Feromony matki (czyli substancje wydzielane zewnętrznie) wpływają na wydzielanie wewnętrzne hormonów robotnic.
Fot: Roman Dudzik

Korelacja między objętością (wielkością) ciałka kardialnego a formowaniem się oocytów wskazuje, że dojrzewanie jaj zależy od obecności hormonów tego gruczołu. Poza tymi hormonami wydzielanymi przez corpora allata, przynajmniej jeszcze jeden nieznany związek jest niezbędny, by jajo dojrzało. Prawdopodobnie tajemnicza substancja jest wytwarzana w komórkach neurowydzielniczych mózgu. Wzrost jąder w komórkach wydzielniczych mózgu jest wstrzymany, gdy matka jest obecna w gnieździe, ale nie wiadomo (właściwie wątpi się), czy odpowiada za to feromon królowej.

Wspólna praca ekdysonów i hormonu juwenilnego

Linienie to proces, podczas którego owady zrzucają stary pancerz zewnętrzny (egzoszkielet) i tworzą nowy, większy, by pomieścić wzrastające organy wewnętrzne. Linienie u pszczół miodnych, a dokładniej u ich larw, zachodzi bardzo intensywnie, ponieważ pożywiają się gigantycznymi ilościami pokarmu i szybko rosną. Proces ten nie zachodzi u imago – czyli ostatecznej, dorosłej formy owada, która nie rośnie. Dokładne etapy przepoczwarczania opisałyśmy w rozdziale XXI.

zablokowane [...] - część treści ukryta, w całości dostępna tylko dla zalogowanych e-Prenumeratorów
Anatomia pszczoły
Egdyson i hormon juwenilny kontrolują prawidłowe przepoczwarczanie się pszczoły miodnej. Poczwarki matek pszczelich produkują więcej egdysonu.
Autor: Roman Dudzik

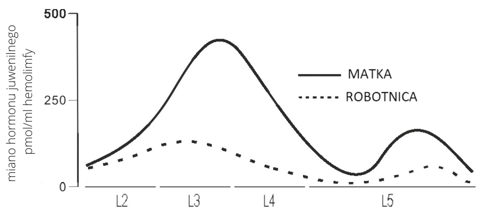
Miano - ilość oznaczanej substancji, która reaguje w 1 ml roztworu odczynnika w ściśle określonych warunkach.

U zawisaka tytoniowego (Manduca sexta), miano hormonu juwenilnego obniża się do niewykrywalnych ilości podczas ostatnich stadiów między kolejnymi linieniami larwalnymi. Ten spadek hormonu juwenilnego pozwala na uwolnienie ekdysteroidu z gruczołu pierwszosegmentowego. Prawdopodobnie działanie hormonu juwenilnego i ekdosteroidu jest antagonistyczne, gdy larwa wchodzi w fazę przedpoczwarki. Przy braku hormonu juwenilnego ekdyzon powoduje ustanie pożywiania się larwy i rozpoczyna procesy tworzenia przedpoczwarki. W przypadku pszczół miodnych zachodzi podobny mechanizm – stężenie (miano) hormonu juwenilnego w hemolimfie jest największe między trzecim a czwartym stadium, po czym dochodzi do obniżenia tego miana tuż przed zaprzestaniem pożywiania się larwy i rozpoczęciem przędzenia kokonu w piątym stadium linienia (5 instar – więcej o tej terminologii przeczytacie w rozdziale XXI).

Anatomia pszczoły
Zmiany miana poziomu hormonu juwenilnego w hemolimfie matki pszczelej i robotnicy podana w pmol/ml. Dobrze widać, jak gwałtowne zmiany zachodzą w ciele królowej.
Autor: Huang i in. 2013. Otwarty dostęp.

Badania in vitro i in vivo potwierdziły, że podczas tej konkretnej fazy rozwojowej obecne są ekdysteroidy, aczkolwiek w niskich stężeniach. Rozpoczęcie tego procesu jest podobne u obu kast żeńskich, mimo iż matki pszczele miały więcej ekdyzonu. Szczególnie wysoki pik hormonu juwenilnego u larw matek trzy i czterodniowych wskazuje na jego szczególną rolę w determinacji kasty. Natomiast miano tego hormonu u trutni utrzymywało się na pośrednim poziomie między robotnicą a matką, a później w fazie przedpoczwarki, męskie osobniki mają więcej hormonu juwenilnego niż kasty żeńskie.

zablokowane [...] - część treści ukryta, w całości dostępna tylko dla zalogowanych e-Prenumeratorów
Anatomia pszczoły
Fot. Roman Dudzik

Wzrastający (od momentu wygryzienia się pszczół) poziom hormonu juwenilnego u karmicielek wpływa na rozwój gruczołów gardzielowych oraz na wysoki poziom lipidów w odwłoku w porównaniu z jednodniowymi pszczołami. Degradacja gruczołów gardzielowych jest wynikiem zmian hormonalnych, których poziom zależy od tempa lipolizy w ciele tłuszczowym. Przypominamy, że dobrze rozwinięte gruczoły gardzielowe są charakterystyczne dla robotnic, a zmniejszone gruczoły – dla matek.

zablokowane [...] - część treści ukryta, w całości dostępna tylko dla zalogowanych e-Prenumeratorów

Ważnym odkryciem z punktu widzenia ekologii ewolucyjnej było wykazanie wyższych poziomów hormonu juwenilnego i witelogeniny oraz większych i liczniejszych enocytów u rebeliantek w porównaniu do normalnych robotnic. Te parametry fizjologiczne, będące elementami odporności humoralnej i komórkowej (zobaczcie rozdział IX), współdziałają ze sobą tak, aby utrzymać homeostazę organizmu i eliminację patogenów. Robotnice z rozwiniętymi jajnikami mają wyższy poziom ekspresji witelogeniny niż pszczoły z nieaktywnymi jajnikami. Natomiast wyższy poziom witelogeniny u robotnic pochodzących z rodzin bezmatecznych wspiera aktywność jajników i pracę gruczołów gardzielowych. Ponadto wpływa także na aktywne żerowanie. Hormon juwenilny, oprócz oddziaływania z witelogeniną, reaguje z elementami szlaku sygnałowego insuliny i reguluje długość życia matki i najprawdopodobniej rebeliantek.

Rebeliantka

Rebeliantka to pszczoła, która już od urodzenia ma więcej rurek jajnikowych i składa niezapłodnione jaja, gdy tylko może.

Z kolei trutówki pojawiają się tylko wtedy, gdy w ulu brakuje matczynych feromonów.

W przeciwnym wypadku nie wykazują chęci składania jaj.

Natomiast patrolujące robotnice mają za zadanie eliminować jaja, które nie zostały złożone przez matkę.

Anatomia pszczoły
Fot. galynaa (freepik)

Jak wspomniałyśmy wcześniej, hormon juwenilny wpływa na rozwój enocytów, których liczba wzrasta wraz z wiekiem pszczół. Z kolei enocyty wydzielają ekdysteroidy, które są m.in. zaangażowane w rozwój i rozmnażanie owadów poprzez wytwarzanie zewnętrznej warstwy (chorionu) jaja. Dodajmy, że liczba enocytów jest wyższa u samic reprodukcyjnych niż u robotnic. Dodatkowa dawka hormonu juwenilnego (np. syntetycznego) stymuluje wzrost wielkości enocytów.

Anatomia pszczoły
zablokowane [...] - część treści ukryta, w całości dostępna tylko dla zalogowanych e-Prenumeratorów

Oprzęd u pszczół jest wytwarzany od połowy piątego stadium larwalnego (L5). Substancja, z której tkany jest oprzęd, znajduje się w gruczołach ślinowych. Biosynteza fibroiny, białka oprzędu, jest regulowana przez wzajemne oddziaływania hormonów – zwiększenie transkrypcji i stężenia hormonu juwenilnego versus spowolnienie transkrypcji i poziomu ekdyzonu.

Wpływ ekdysteroidów i hormonu juwenilnego

W mózgu doświadczonej zbieraczki zachodzą zmiany w jego budowie, do których należy znaczny wzrost neuropili ciałka grzybkowatego. Mózgi owadów mają dużo receptorów jądrowych, które należą do klasy białek odpowiedzialnych za wyczuwanie steroidów, hormonów i witamin (a w przypadku ssaków cholesterolu). Współpracują z innymi proteinami, by regulować ekspresję specyficznych genów, dzięki czemu biorą udział w regulacji rozwoju, homeostazy i metabolizmu organizmu. Ich obecność wskazuje, że na mózg pszczół znacznie wpływają hormony „rozwojowe”. Rzeczywiście udowodniono między innymi, że mózg odpowiada na sygnały endokrynowe i dzięki temu dendryty ciałek grzybkowatych rozwijają się także, gdy owad jest już dorosły i się uczy.

zablokowane [...] - część treści ukryta, w całości dostępna tylko dla zalogowanych e-Prenumeratorów
Anatomia pszczoły
Fot. cornelia petolea (freepik)

Aminy biogenne a hormon juwenilny

Wpływ amin biogennych na ciałko kardialne badano w późnym stadium rozwoju larwalnego u robotnic pszczoły miodnej. W warunkach in vitro oktopamina i serotonina stymulują uwalnianie hormonu juwenilnego, w wyniku czego dochodzi do zwiększenia wewnątrzgruczołowej zawartości zarówno jego samego, jak i prekursora – farnezoatu metylu. Efekt działania tych amin jest zależny od ich dawki.

1 - Komórki barwnikowe skóry warunkujące u zwierząt ubarwienie ciała dzięki zawartym w cytoplazmie ziarenkom barwnika.

2 - Glukagon to peptydowy hormon trzustki wydzielany przez komórki α wysp Langerhansa, zbudowany z 29 reszt aminokwasowych. Wzmaga rozpad glikogenu wątroby, przez co podnosi poziom glukozy we krwi. Działa przeciwnie do insuliny, jest jej fizjologicznym antagonistą.

3 - Ligand to związek zdolny do swoistego wiązania się z receptorem. To nośniki informacji.

4 - Rapamycyna jest związkiem zaangażowanym w szlaki odbierające sygnały o sposobie żywienia larw, co prowadzi do powstania matki lub robotnicy. U dorosłych osobników wpływa na długość ich życia, ich odporność oraz regulację funkcji przyjmowanych przez robotnice w rodzinie.

5 - Najprościej mówiąc: korelacja pozytywna oznacza, że dwie zmienne zmieniają się w tym samym kierunku. Czyli gdy jedna zmienna rośnie, druga również wzrasta (lub na odwrót jeśli jedna maleje, druga też to robi).

6 - Tyrozyna − organiczny związek chemiczny, jest jednym z 20 podstawowych aminokwasów białkowych.

7 - Za PWN: in vivo [łac. ‘na żywym’], badanie czynności żywego organizmu i zachodzących w nim procesów prowadzone bezpośrednio na organizmie, bez naruszenia w zasadzie jego prawidłowego stanu.

8 - Główna różnica pomiędzy hormonami a feromonami polega na tym, że hormony wydzielane są przez gruczoły lub tkanki z przeznaczeniem dla organizmu, który je wytwarza, a wydzielane na zewnątrz organizmu feromony są adresowane do osobników innych niż organizm wydzielający.

9 - Pyknoza jądrowa (kariopyknoza) to zmiany degeneracyjne jądra komórkowego polegające na przemianie chromatyny w nieregularną, zbitą masę, hydrolizowaną przez cytoplazmatyczne enzymy. Następstwem jest degeneracja komórki.

10 - Przepisywanie informacji z DNA na RNA, z którego następnie odczytywane są białka.


 \"WydanieZamów prenumeratę czasopisma "Pasieka"